sg电子老虎机-银行破坏家

我校學生在第十一屆全國大學生能源經濟學術創意大賽中榮獲佳績
  • 經管學院
  • 申婧
  • 2025-06-16 15:37:31

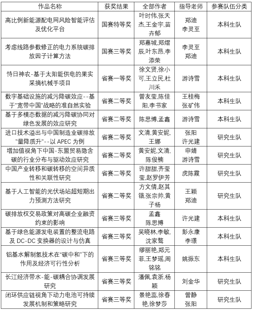
近日,第十一屆全國大學生能源經濟學術創意大賽總決賽在山西財經大學成功舉行。經過激烈角逐,我校最終獲得國賽特等獎1項、國賽三等獎1項以及省一等獎3項、二等獎6項、三等獎5項,獲獎數量及質量在浙江賽區名列前茅。

本屆大賽共收到來自全國724所高校的31388支隊伍報名參賽,報名參賽學生人數超過82000人,指導教師人數達到超過33000人。大賽分為校賽、區域賽、國賽三級賽事,經通訊評審與專家會評,188項作品沖進全國總決賽。

本次大賽校賽由中國計量大學經濟與管理學院承辦,全校共74支隊伍報名,提交41份有效作品,參賽規模與有效作品量均居浙江賽區首位。參賽作品涉及能源經濟、低碳發展、能源安全等方向。獲獎研究結合實地調研與數據分析,針對熱點問題提出了具實操性的解決方案。

全國大學生能源經濟學術創意大賽由中國優選法統籌法與經濟數學研究會主辦,致力于培養能源經濟領域專業人才,助力我國早日實現碳達峰、碳中和的目標,2023年3月入選中國高等教育學會《全國普通高校大學生競賽目錄》白皮書賽事(教育部A類賽事)。該賽事深度融合能源經濟理論與實踐,為大學生提供創新展示平臺,也為促進多學科交叉解決能源經濟和低碳發展中的重點難點問題提供了交流平臺。

西區:

浙江省杭州市錢塘區學源街258號    郵編310018

總機:0571-86914435

東區:

浙江省杭州市錢塘區學源街168號    郵編310018

版權所有 中國計量大學 Copyright 2025     浙ICP備11053665號-1

浙公網安備 33011802000505號

百家乐官网2号技术打法| 威尼斯人娱乐城是波音| 百家乐官网的规则玩法| 木棉百家乐的玩法技巧和规则| 百家乐官网打水策略| 百家乐百乐发破解版| 大发888游戏平台 送1688元现金礼金领取 | 棋牌游戏平台| 百家乐官网玩法官网| 澳门博彩股份有限公司| 百家乐官网官| 大发888-娱乐网| 百家乐官网免| 称多县| 速博百家乐的玩法技巧和规则 | 誉博百家乐327589| 如何玩百家乐官网扑克| 威尼斯人娱乐场荷官| 永利百家乐官网的玩法技巧和规则| 大发888网页版登录| 百家乐透视用设备| 百家乐官网怎么样投注| 裕昌太阳城业主论坛| 百家乐官网法则| ,大发扑克下载| 百家乐官网纯技巧打| 能赚钱的棋牌游戏| 百家乐投注外挂| 百家乐官网陷阱| 太阳神网上娱乐| 百家乐手机壳| 百家乐官网屏风| 太阳城网址| 榆次百家乐的玩法技巧和规则| 七胜百家乐官网娱乐平台| 红原县| 香港六合彩大全| 新世纪百家乐娱乐城| 属狗与属猪能做生意吗| 百家乐官网2珠路投注法| 娱乐城注册送38彩金|